Instance Verification Kit (IVK)
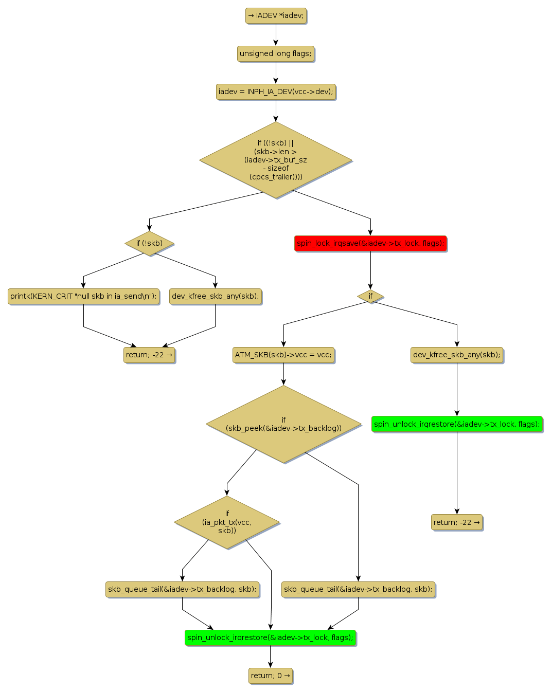
spin lock @ [104657+42+/linux-3.19-rc1/drivers/atm/iphase.c]
Instance Signature: tx_lock
|
The Matching Pair Graph:
|
|
Function Name
|
Control Flow Graph (CFG)
|
Events Flow Graph (EFG)
|
Source Correspondence
|
|
ia_send
|
|
|
[104231+7+/linux-3.19-rc1/drivers/atm/iphase.c]
|